🧠 기억력 저하, 체력 감소… 왜 나이가 들면 몸이 무너질까?
노화는 단순히 세포가 낡아가는 과정일까요? 아니면, 우리 몸 어딘가에 **노화를 조절하는 ‘중심 스위치’**가 존재할 수도 있을까요?
2023년, 중국 Xiamen University의 Jie Zhang 교수 연구팀은 **시상하부(hypothalamus)**에서 그런 스위치 후보를 발견했습니다.
바로 **‘Menin’**이라는 단백질입니다.
이 단백질은 뇌의 중심부에서 작동하며, 줄어들면 몸 전체의 노화가 가속화되고, 다시 회복시키면 기억력과 체력, 조직 기능이 회복된다는 연구 결과가 나왔습니다.
이 획기적인 연구는 PLOS Biology에 2023년 3월 게재되었습니다.
시작은 “시상하부”에서
시상하부는 체온, 식욕, 호르몬 조절 등 생명 유지에 중요한 기능을 담당하는 뇌의 중심 기관입니다.
이전 연구에서도 시상하부가 노화의 조절자 역할을 할 가능성이 제기되어 왔지만, 구체적인 분자 메커니즘은 명확하지 않았습니다.
Zhang 교수팀은 시상하부의 Menin 단백질에 주목했습니다.
Menin은 원래 MEN1 유전자에서 유래된 단백질로, 암 억제 기능이 있는 것으로 알려졌습니다.
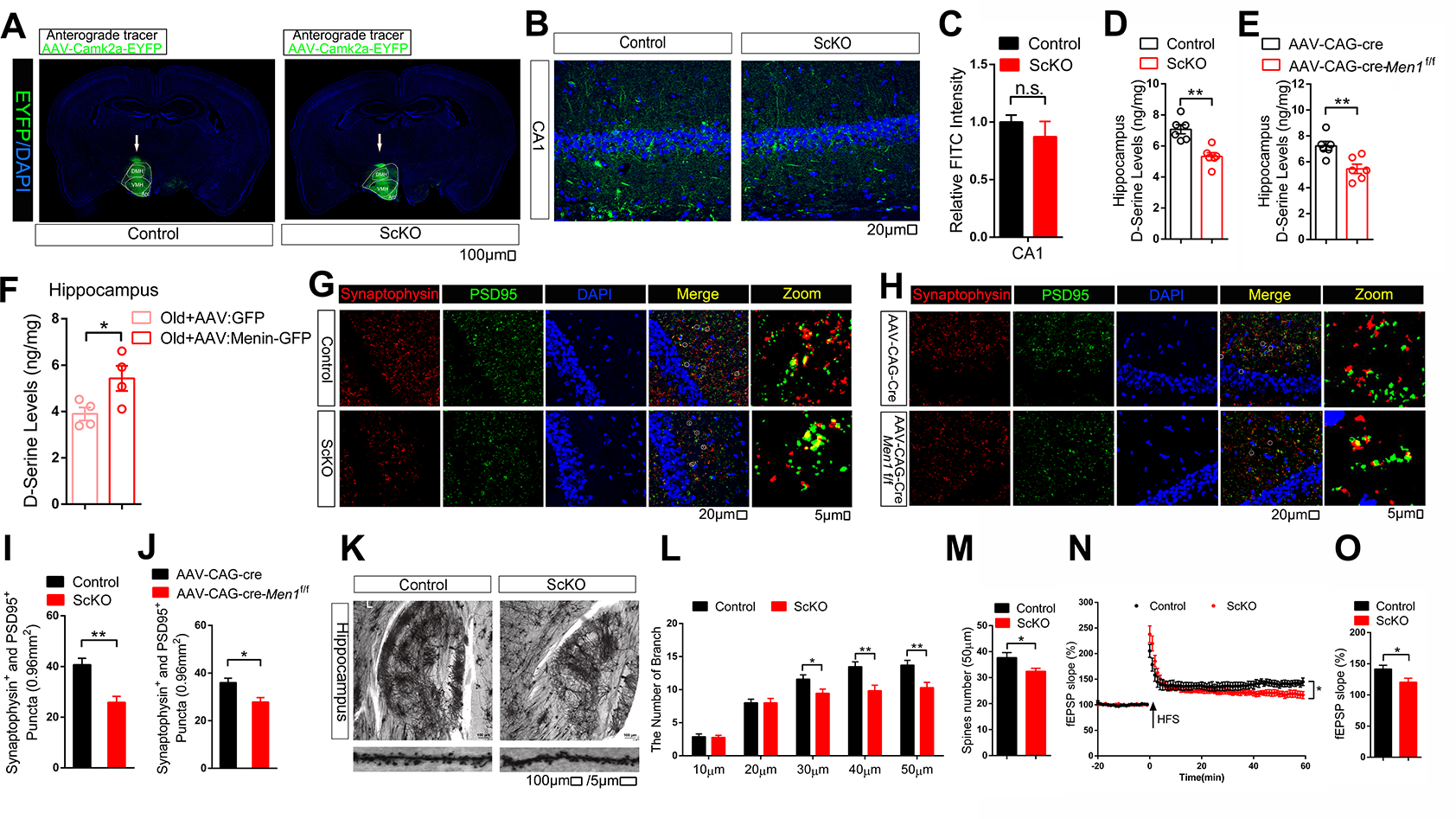
하지만 연구팀은 이 단백질이 노화가 진행될수록 시상하부에서 현저히 감소하고, 그에 따라 다양한 신체 기능도 저하된다는 사실을 발견했습니다.
🔬 어떻게 실험했을까?

- 나이 든 생쥐의 뇌 조직 분석
노령 생쥐의 시상하부에서는 Menin 단백질의 발현이 젊은 생쥐보다 뚜렷하게 감소. - Menin 유전자 과발현 실험
바이러스를 이용해 Menin을 시상하부에 인위적으로 발현시킨 결과,
– 기억력 테스트(수중 미로 실험 등)에서 인지 기능 향상
– 피하지방량, 근육량 회복
– 간, 신장, 피부 조직의 노화 지표 감소가 관찰됨 - D-세린(D-serine) 투여 실험
Menin의 기능이 NMDA 수용체 활성 조절을 통해 나타나는 점에 주목해,
대사 산물인 D-serine을 보충하자 일부 인지 기능이 회복됨.
하지만 Menin을 직접 회복시켰을 때만 전체적인 생리 기능이 회복되는 것이 확인됨.

📊 주요 결과 요약
- 시상하부에서 Menin이 감소하면 전신 노화 가속
- Menin을 다시 증가시키면 다음 변화가 나타남:
• 기억력 회복
• 근육량 증가
• 간·신장 조직의 염증 감소
• 생존율 증가 경향 - Menin은 후생유전 조절 효소와 상호작용하며 NMDA 수용체 조절에 관여
- D-serine은 인지 기능 회복에 부분 효과 있음
🧠 왜 중요한가?
이 연구는 단순히 "뇌와 노화가 연결되어 있다"는 사실을 넘어,
“하나의 단백질이 전신 노화를 조절할 수 있다”는 가능성을 보여주었습니다.
- 시상하부 Menin → 후생유전 조절 → 뇌 기능 및 전신 회복이라는 경로가 제안됨
- Menin 조절을 통해 노화 치료의 새로운 타겟이 제시됨
- D-serine 같은 대사체의 보충으로 인지 기능 회복 전략 가능성도 부각
이 연구는 노화를 단순한 운명이 아닌, 조절 가능한 현상으로 접근하는 데 중요한 전환점을 마련했습니다.
📌 정리하자면
- 시상하부의 Menin 단백질은 노화가 진행되면 줄어든다.
- 이를 회복시키면 인지 능력, 조직 건강, 체력 등이 향상된다.
- Menin은 뇌에서 신경 기능과 후생유전 조절에 모두 관여한다.
- 노화 조절 치료법 개발에 있어 핵심 단백질로 주목받고 있다.
- 단순 보충제(D-serine)도 부분 효과를 보였지만, Menin 회복이 핵심이다.
다음 글에서는, 이런 신경·대사 조절 연구가 실제 치료제로 이어지는 사례를 소개하겠습니다.
논문 정보
- 제목: Hypothalamic Menin regulates systemic aging and cognitive decline
- 저자: Lige Leng, Ziqi Yuan, Xiao Su 외
- 학술지: PLOS Biology (2023년 3월 16일)
- DOI: 10.1371/journal.pbio.3002033
- 링크: https://journals.plos.org/plosbiology/article?id=10.1371/journal.pbio.3002033
반응형
'생명과학 > 논문 해설' 카테고리의 다른 글
| AI 시대 단백질 기능 예측 – 2022년 딥러닝 리뷰 논문 해설 (0) | 2025.07.01 |
|---|---|
| 세포를 그리는 과학 – 'Cell Painting'으로 보는 세포 이미지 분석의 미래 (3) | 2025.06.30 |
| 고해상도 웨어러블 바이오 전자피부 – 2023년 Science Advances 논문 해설 (2) | 2025.06.29 |
| 시력을 되돌리는 유전자 수술 – 생쥐 눈에서 성공한 프라임 에디팅 (2) | 2025.06.27 |
| AI가 발굴한 차세대 항생제 – 2024년 Cell 논문 해설 (1) | 2025.06.26 |